Services of ISEM
“เราคือ ‘หน่วยรับรองผลิตภัณฑ์-กระบวนการ-บริการ’ (Certification Body) มืออาชีพ
ที่ดำเนินงาน ตามข้อกำหนดของ ISO/IEC 17065 และเป็นหน่วยรับรองด้านวิศวกรรมซอฟต์แวร์สัญชาติไทยรายแรก ซึ่งได้รับการรับรองความสามารถ (Certificate of competence)
จากสำนักงานคณะกรรมการการมาตรฐานแห่งชาติ
(The Office of National Standardization Council (ONSC) of Thailand)
ภายใต้ สำนักงานมาตรฐานผลิตภัณฑ์อุตสาหกรรม (สมอ.) กระทรวงอุตสาหกรรม
“We are a professional ‘Product-Process-Service Certification Body’
that operates in accordance with ISO/IEC 17065 and is the first certification body for software engineering in Thailand to receive a Certificate of Competence from
The Office of National Standardization Council (ONSC) of Thailand under the
Thai Industrial Standards Institute (TISI), Ministry of Industry.”
บริการครบทุกด้าน
ด้วยประสบการณ์มากกว่า 28 ปี
Services of ISEM
Our main work is
The following content can be summarized as follows:
- The organization serves as a training center for both basic and advanced standards.
- The organization is an official examination center for individuals seeking certification as ISEM Certified Lead Auditors (CLA).
- They are also an official examination center for individuals seeking certification as ISEM Certified Trainers (CTN).
- The organization is involved in research related to the models of standards used for quality assessments.
Standards within our services include
- Organization-related standards:
1.1 ISO 22301: siness Continuity Management Standard, focusing on conButinuous business operation management.
1.2 ISO 9001: Quality Management Standard, addressing the quality management of the organization’s operations.
- Software-related standards:
2.1 AI Standard
2.2 ISO/IEC 29110: Certification for quality management of software engineering or product development for small organizations with up to 25 people.
2.3 ISO 27001: Information Security Management Standard.
2.4 ISO 27701: Standard for managing personal information, an extension of ISO 27001.
- Environmental standards:
3.1 ISO 14001: Environmental Management System, widely accepted globally.
3.2 FSC (wood control)
- Tourism standards:
4.1 Thai Tourism Standard: Certification for the standards of Thai tourism.
- Legal-related standards:
5.1 PDPA: Personal Data Protection Act in Thailand / GDPR:General Data Protection Regulation in Europe.
5.2 ISO 37001: Standard for Anti-Bribery Management Systems.
In addition, we also collaborate with both the government sector and various organizations, including:
- Government Sector: Serving as a committee member in certifying standards for the profession of Information Technology (IT) System Auditors.
- Universities and Various Organizations: Collaborating with institutions both domestically and internationally.
Other Standard
Data governance is the process of managing the availability, usability, integrity and security of the data in enterprise systems

Forest management that is environmentally and socially responsible

General Data Protection Regulation in Europe
ข้อมูลที่เปิดเผยต่อสาธารณะ
- ข้อมูลประกาศหลักเกณฑ์และเงื่อนไขการรับรอง
- ข้อมูลประกาศเกี่ยวกับขอบข่ายการประเมิน
- ข้อมูลประกาศเกี่ยวกับค่าบริการ
- ข้อมูลประกาศเกี่ยวกับการกำหนดจำนวนวันของขั้นตอนการตรวจประเมิน
- ข้อมูลประกาศเกี่ยวกับการได้รับทุนสนับสนุนทางการเงิน
- ข้อมูลประกาศการสนับสนุนทุนสำหรับผู้ประเมิน ผู้สอน
- ข้อมูลประกาศเกี่ยวกับการสนับสนุนทางการเงินสำหรับ CLA
- ข้อมูลประกาศเกี่ยวกับการสนับสนุนทางการเงินสำหรับ CTN
- ข้อมูลประกาศเกี่ยวกับสิทธิและหน้าที่ของผู้ยื่นคำขอและผู้ได้รับการรับรอง (นโยบายความเป็นกลาง)
- ข้อมูลประกาศเกี่ยวกับข้อกำหนดในการใช้ชื่อ CB และเครื่องหมายการรับรอง และการอ้างถึงการรับรองที่ได้รับ
- ข้อมูลประกาศเกี่ยวกับขอบเขตใบรับรองที่ได้รับ ฉบับภาษาไทย ฉบับภาษาอังกฤษ
- ข้อมูลประกาศเกี่ยวกับการลดขอบข่าย การพักใช้และการคืนสิทธิ์ และการเพิกถอนการรับรอง
- ข้อมูลประกาศเกี่ยวกับการดำเนินการกับข้อร้องเรียนและอุทธรณ์
แบบฟอร์มต่างๆ
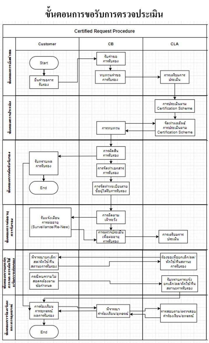
1. ขั้นตอนการขอรับการตรวจประเมิน Download
2. แบบฟอร์มคำขอการรับรองระบบ Download
3. ระเบียบปฏิบัติในการรตรวจประเมินเพื่อรับรองระบบงาน Download
Management Team
Tachanun Kangwantrakool
President, Founder
Dr.Chayakorn Piyabunditkul
CEO
Office
Corporate Headquarters :
98/75 M.5, Bang Khu Wiang ,Bang Kruai ,Nonthaburi 11130 Thailand
Corporate Adminstration Office :
12/734 Moo.4, Soi 6, Rangsit-Nakornnayok Rd,
Buangyeetho, Thanyaburi, Patumthani, Thailand. 12130
Call Us
Phone : 0851182237
Mobile : 0803898975
0803898976
Line ID : ISEM.CB







